Case Closed
A downloadable game for Windows
Case Closed
Step in the shoes of a detective who is collecting clues at a crime scene in order to solve the mystery and finally have enough evidence to catch the main suspect. However, you are in a rush to conclude your investigation before the enemies catch you snooping at their location. But beware, there is only 10 mins at your disposal to collect 5 clues which is tracked by the pace of your heartbeat which adapts to how much time is left of the investigation. Good Luck.
Purpose
This game/portfolio project is UE5 based that focuses on learning the implementation of UI and UX design within a game, therefore, grey boxing methodologies were utilised in order to focus on the UI elements of the game only (due to my interest in specialising in UI/UX Design within game design). The main objective throughout this project was to create a smooth UI for the players of the game which is easily understood and explained.
Production
The prototype game was created in 5 weeks as part of my university game design specialism module that involved research into what the role of UI/UX Designer required which influenced the overall project (such as the tools used for the games UI as well as planning the creation of the project e.g. Figma and Photoshop used for flowchart and UI element creation). The production involved the creation of the players HUD, Win/Loss Screens, Menus such as the main menu/notebook, mechanics such as pickup/inventory system for the clue gathering and a drag and drop system so the clues can be placed on the clue board to solve the crime.

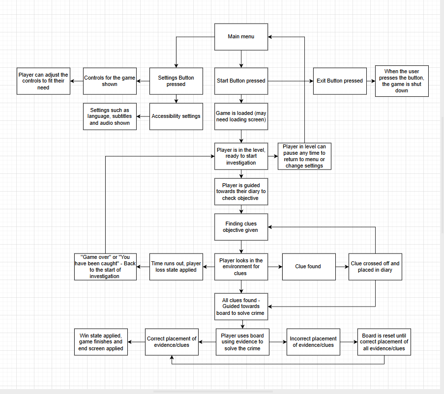
[Flow of the Game's User Interface]
Concluding Notes
Overall the prototype allowed the exploration of a new discipline of game design and learned new ways of implementing Widgets within Unreal Engine and how to create menus. The prototype also features interactable elements such as the clue board and the notebook which can be fully navigated and used to complete the game.
However, some elements were missed out unfortunately due to time constraints such as a way to analyse the evidence which could have been great. Also the clues to collect should have been named within the notebook and the clue board (as the clues were cubes which made it difficult to determine what each of the clues were - wouldn't be an issue if assets were used but currently would benefit to label them).
| Status | Prototype |
| Platforms | Windows |
| Author | IPhantomG |
| Genre | Puzzle |
| Tags | Mystery, portfolio, Short, Singleplayer, ui-design, Unreal Engine, ux-design |
| Content | No generative AI was used |
Download
Install instructions
Download the file and then select -> Case Closed -> Windows -> Investigate (Application) and that will launch the game, ready to be played on Windows devices.






Leave a comment
Log in with itch.io to leave a comment.